目 錄
第一部分 隨州市委政法委(概況)
一、部門主要職責
二、部門基本情況
第二部分 隨州市委政法委2019年部門預算情況說明
一、2019年部門預算收支情況說明
二、2019年“三公”經費預算情況說明
第三部分 隨州市委政法委2019年部門預算表
一、部門收支預算總表
二、部門收入預算總表
三、部門支出預算總表
四、財政撥款收支預算總表
五、一般公共預算支出表
六、一般公共預算基本支出表
七、一般公共預算“三公”經費支出表
八、政府性基金預算支出表
第四部分 隨州市委政法委2019年預算績效情況
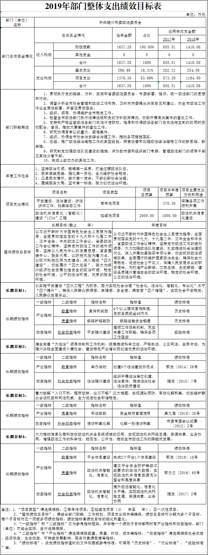
一、部門整體績效目標編制情況
二、重點項目績效目標編制情況
第五部分 名詞解釋
第一部分 隨州市委政法委概況
一、部門主要職責
(一)貫徹執行黨的路線、方針、政策和省委政法委員會、市委部署、指示,統一政法部門的思想和行動。
(二)調查分析全市社會管理和政法工作形勢,及時向市委提出決策意見和建議,對全市政法工作作出全局性部署,并督促貫徹落實。
(三)組織、領導、協調維護全市穩定工作。
(四)檢查全市政法部門執行法律法規和黨的方針政策情況,協助開展有關案件的查處工作。
(五)支持和嚴格監督政法各部門依法行使職權,指導和協調政法各部門在依法相互制約的同時密切配合,督促、推動大要案件的查處工作。
(六)研究協調有爭議的重大、疑難案件。
(七)組織、協調全市社會治安綜合治理工作,推動各項措施落實。
(八)總結、推廣政法綜治維穩工作的典型經驗,探索改善和加強政法綜治維穩工作的新思路、新舉措。
(九)研究制定加強政法隊伍建設的措施,并協助市委和組織部門考察、管理政法部門的領導干部及其他分管干部。
(十)完成上級交辦的其他工作。
二、部門基本情況
市委政法委機關是市委政法工作的職能部門,與市綜治辦、市維穩辦、市法治辦、市法學會合署辦公。內設政治部(副處級)、辦公室、干部科、執法監督科、涉法涉訴信訪科,市綜治辦綜合協調科、基層指導科,市維穩辦信息督辦科,市法治辦綜合科共9個職能科室。下設市城市社區網格化建設管理中心(加掛“市政法信息管理中心”的牌子)1個二級單位。
2018年獨立編制機構2個,核算機構1個。
2018年末單位設行政編制16人,事業編制4人,以錢養事1人。實有在職人員17人(其中行政編制14人、事業編制2人、工勤人員1人),退休人員3人。
第二部分 市委政法委2019年部門預算情況說明
一、2019年部門預算收支情況說明
(一)收入預算情況
2019年部門財政收入1637.28 萬元,其中,財政撥款1399.35萬元,上年結轉237.93萬元。比上年增加219.20萬元,同比增15.46%,主要原因是:增加了市政法機關信息化“1234”工程建設專項經費預算收入。
(二)支出預算情況
2019年財政預算支出1637.28 萬元,其中,一般公共服務支出1576.04萬元,社會保障和就業支出26.75萬元,衛生健康支出15.62 萬元,住房保障支出18.87 萬元。比上年增加219.20萬元,同比增15.46%,主要原因是:增加了市政法機關信息化“1234”工程建設專項經費預算支出。
(三)財政撥款支出情況
2019年財政撥款支出1399.35萬元,其中,一般公共服務支出1338.11萬元,社會保障和就業支出26.75萬元,醫療衛生支出15.62萬元,住房保障支18.87萬元。比上年增加314.75萬元,同比增29.02%,主要原因是:增加了市政法機關信息化“1234”工程建設專項經費預算支出。
(四)政府性基金情況
2019年本部門沒有使用政府性基本預算撥款安排的支出。
(五)國有資本經營預算情況
2019年本部門沒有使用國有資本經營預算撥款安排的支出。
(六)機關運行經費支出情況
2019年部門機關運行經費支出228.35萬元,其中,工資福利支出184.97萬元;商品和服務支出共40.42萬元,包括辦公費1.20萬元,印刷費0.16萬元,水費0.18萬元,電費1.43萬元,取暖費0.27萬元,物業管理費0.48萬元,差旅費12.40萬元,因公出國(境)費用1.60萬元,維修(護)費0.19萬元,會議費1.60萬元,培訓費0.96萬元,公務接待費1.53萬元,工會經費2.45萬元,公務用車運行維護費3.55萬元,公務交通補貼12.42萬元;對個人和家庭補助2.96萬元。比上年減少14.75萬元,同比減6.91%,主要原因是:進一步規范使用管理經費,減少支出。
(七)政府采購情況
2019年部門政府采購支出1000萬元,繼續用于市政法機關信息化“1234”工程建設。其中,核心機房建設費用500萬元,政法智能化平臺二期建設費用300萬元,省委政法委通建軟件下發配套建設費用100萬元,安全等保運行維護費用100萬元。比上年增加400萬元,同比增66.67%,主要原因是:市政法機關信息化“1234”工程建設按計劃如期展開,增加了經費預算支出。
(八)國有資產占用情況
2019年初部門資產總額389.42萬元,其中流動資產273.11萬元,固定資產116.31萬元。流動資產中:庫存現金5.00萬元,財政國庫存款268.11萬元;固定資產中:通用設備64.87萬元,車輛37.56萬元,家具用具13.88萬元。比去年減少166.66萬元,同比減少29.97%,主要原因是:2018年初市財政局對上年度部門結余資金進行結轉統籌,流動資產減少;同時2018年按規定處置2臺公務用車,固定資產減少。
二、2019年“三公”經費預算情況說明
2019年部門機關“三公”經費年初預算安排10.08萬元,比上年增加5.02萬元,同比增加99.21%,主要原因是:增加了因公國出國(境)預算費用。其中:
因公出國(境)費5.00萬元,比上年增5.00萬元,同比增加100%,主要原因是:為全面提升全市平安建設質量水平,部門主要領導擬出國(境)考察學習。
公務接待費1.53萬元,比上年增0.02萬元,同比增加1.32%,主要原因是:2019年度中央、省、市大項活動多,全市應急維穩、掃黑除惡任務繁重,公務接待費用支出相應增加;
公車運行維護費3.55萬元,與去年持平。主要原因是:繼續維持1臺公務用車,運行維護費保持不變。
無公務用車購置費預算。
第三部分 市委政法委2019年部門預算表










第四部分 預算績效情況
一、部門整體績效目標編制情況
部門整體績效目標編制,基本支出主要用于保障機關干部工資性支出以及機關運行經費支出,項目支出主要是平安建設、法治建設及政法機關智能化建設等項目支出,包括涉法涉訴、鐵路護路聯防、社會管理創新、醫患糾紛調處、見義勇為、法治隨州建設、政法信息化建設、掃黑除惡等內容。產出指標中數量指標主要依據上級對機關政法工作的量化考核指標設置,效益指標主要是指社會效益指標,依據該項工作完成情況及帶來社會效益、群眾滿意度等方面的情況綜合量化考核。

二、重點項目績效目標編制情況
部門重點項目績效目標編制,主要是反映涉法涉訴、政法機關智能化建設等重點項目支出情況。其中,產出指標中數量指標主要依據上級對機關政法工作的量化考核指標設置,效益指標主要是指社會效益指標,依據該項工作完成情況及帶來社會效益、群眾滿意度等方面的情況綜合量化考核。


第五部分 名詞解釋
1、財政撥款(補助)收入:指財政預算安排且當年撥付的資金。
2、行政運行(2160201項):反映行政單位(包括實行公務員管理的事業單位)的基本支出。
3、行政單位醫療(2101101項):反映財政部門集中安排的行政單位基本醫療保險繳費經費,未參加醫療保險的行政單位的公費醫療經費,按國家規定享受退休人員的醫療經費。
4、基本支出:反映為保障機構正常運轉、完成日常工作任務而發生的人員支出(包括基本工資、津貼補貼等)和公用支出(包括辦公費、水電費、郵電費、交通費、會議費、差旅費等)。
5、項目支出:反映基本支出之外為完成特定行政任務和事業發展目標所發生的支出,包括平安建設、法治建設、信息化建設、掃黑除惡等費用支出。
6、“三公”經費:按照有關規定,“三公”經費包括因公出國(境)費、公務接待費、公務用車購置及運行費。
掃一掃在手機上查看當前頁面
您訪問的鏈接即將離開“隨州市人民政府”門戶網站,是否繼續?
您的瀏覽器版本太低!
為了更好的瀏覽體驗,建議升級您的瀏覽器!