?隨州市文化和旅游
???2020年部門匯總決算分析報告
?目???錄
第一部分??隨州市文化和旅游局概況
一、單位主要職責
二、單位基本情況
第二部分??隨州市文化和旅游局2020年部門決算情況說明
一、2020年部門決算收支情況說明
二、2020年“三公”經費決算情況說明
第三部分??隨州市文化和旅游局2020年部門決算表
一、收入支出決算總表
二、收入決算表
三、支出決算表
四、財政撥款收入支出決算總表
五、一般公共預算財政撥款支出決算表
六、一般公共預算財政撥款基本支出決算表
七、財政撥款“三公”經費支出決算表
八、政府性基金預算財政撥款收入支出決算表
九、國有資本經營預算財政撥款支出決算表
第四部分??隨州市文化和旅游局2020年績效情況
一、部門整體績效目標編制情況
二、重點項目績效目標編制情況
第五部分??名詞解釋
?
?????2020年決算分析報告
?第一部分?????市文化和旅游局概況
一、單位主要職責
市文化和旅游局貫徹落實黨中央、省委關于文化、旅游、廣播電視、體育、文物工作方針政策和決策部署,落實市委工作要求,在履行職責過程中堅持和加強黨對文化、旅游、廣播電視、體育、文物工作的集中統一領導。主要職責是:
(一)貫徹落實黨的文化、旅游、廣播電視、體育、文物工作方針政策,研究擬定行業政策措施,起草歷史文化保護相關地方性法規、政府規章草案。
(二)擬訂全市文化、旅游、廣播電視、體育、文物事業和產業發展規劃并組織實施,負責本系統重大行政執法決定的法制審核工作。推進文化、旅游、體育融合發展,推進文化、旅游、廣播電視、體育、文物體制機制改革。
(三)科學執行文化、旅游、廣播電視、體育、文物部門決算,嚴格財政資金使用與監管,統籌全市文化、旅游、廣播電視、體育、文物統計工作。
(四)管理全市文藝事業。指導全市藝術創作生產,扶持體現社會主義核心價值觀、具有導向性代表性示范性的文藝作品,推動各門類藝術、各藝術品種發展。負責全市非物質文化遺產保護,擬訂非物質文化遺產保護規劃,推動非物質文化遺產的保護、傳承、普及、弘揚和振興。
(五)負責全市文化、旅游、廣播電視、體育、文物公共事業發展,推進公共文化服務體系和旅游、廣播電視、體育、文物公共服務建設,深入實施文化、旅游、廣播電視、體育惠民工程,統籌推進本系統公共服務標準化、均等化。
(六)指導、管理全市文物和博物館事業,負責全市文物保護、搶救、發掘、研究和展示利用等工作。承擔文物和博物館有關審核、審批、監管及相關資質管理。指導、協調重大文物保護和考古項目的組織實施。管理指導博物館間的交流與協作。負責全市文物科技保護和科研工作,推動完善文物和博物館公共服務體系和信息化建設。
(七)監督管理、審查廣播電視節目的內容和質量,指導監督廣播電視廣告播放。負責對廣播電視節目傳輸覆蓋、監測和安全播出進行監管,負責推進全市廣播電視與新媒體新技術新業態融合發展,推進廣電網與電信網、互聯網三網融合。
(八)指導、管理全市體育事業。統籌規劃全市群眾體育、青少年體育、競技體育發展,負責推行全民健身計劃,指導開展群眾性體育活動,指導和推進青少年體育工作。負責全市社會體育組織建設和管理。指導協調體育訓練和體育競賽,指導運動員隊伍建設,協調運動員社會保障工作。
(九)指導全市各級地方志工作。擬訂全市地方志工作規劃和編纂方案,組織、指導全市各級志書、地方史和綜合年鑒的編纂,并實行備案管理。指導市級各類部門志、專業志及專業年鑒編纂。
(十)統籌規劃全市文化、旅游、廣播電視、體育、文物產業,組織實施全市文化、旅游、廣播電視、體育、文物資源普查、挖掘、保護和利用工作,促進產業發展。
(十一)指導全市文化、旅游、廣播電視、體育、文物市場發展,對市場經營進行行業監管,推進文化、旅游、廣播電視、體育、文物行業信用體系建設,依法規范市場。指導全市文化市場綜合行政執法,組織查處全市性跨區域文化、旅游、廣播電視、體育、文物、出版、電影市場的違法行為,督查督辦大案要案,維護市場秩序。強化本系統安全生產宣傳教育和輿論引導,督促落實安全生產“一崗雙責”制度。
(十二)指導、管理全市文化、旅游、廣播電視、體育、文物對外及對港澳臺宣傳推廣和交流合作工作,組織大型文化、旅游、廣播電視、體育、文物對外及對港澳臺交流活動,推動隨州文化走出去。
(十三)完成上級交辦的其他任務。
?? 二、單位基本情況
市文化和旅游局(市廣播電視局、市體育局、市文物局)內設辦公室(地方志科)、?政策法規科(行政審批科)、人事教育科(老干部科)、財務科、藝術與非物質文化遺產科、公共服務科、文物科、廣播電視與融媒體科、體育科、資源開發科、產業發展科、市場管理科(安全監管科)、宣傳推廣與交流合作科。
本單位行政編制26名,因黨政機構改革劃轉事業編制3名(原市文化體育新聞出版廣電局2名、地方志辦1名),實有在編在崗人員28人,離退休人員21人,臨時聘用人員5人。
隨州市文化和旅游局下設四個二級單位,隨州市圖書館、隨州市文化市場綜合執法支隊、隨州市博物館、隨州市擂鼓墩文物管理處。其中隨州市圖書館全額撥款事業編制15名,館長一名,副館長兩名。2020年年末實際工作人員46人,其中在職在編人員15人,財政應供養人數 15人,長期聘用編外人員18人(其中含勞務派遣5人),公益性崗位2人,退休人員11人(已納入社會保險)。有一般公務用車1臺,流動圖書車1臺。
隨州市文化市場綜合執法支隊組建于2011年2月(隨編發[2011]24號),屬全額撥款事業單位,機構規格相當副縣級。核定人員編制12名,現有干部職工12人。
隨州市博物館屬正科級單位,公益一類事業單位。財政編制30人,在編人員45人,比上年減少1人(退休1人),現實有人數121人,其中在編人員45人、聘用人員52人、退休人員24人。
隨州市擂鼓墩文物管理處屬正科級單位,公益一類事業單位(隨編辦發[2015]71號)。財政編制8人,截止2020年底,在冊21人,同上年未發生變化,現實有人數30人,其中在職人員21人、聘請人員9人。 ?
第二部分??市文化和旅游局2020年部門決算情況說明
一、2020年部門決算收支情況說明
??(一)收入決算情況
匯總收入決算總額為8696.94萬元,較上年決算安6516.43萬元,增加2180.51萬元,增幅33.46%。其中:一般公共預算財政撥款收入7495.65萬元,較上年決算4565.80萬元,增加2930.85萬元,增幅64.21%,增加的原因主要是2020年市文化和旅游局新增提振消費促進經濟穩定增長活動經費,實行“與愛同行、惠游湖北”省級獎補項目增加對了企業的補助;文化市場綜合執法支隊擴大增收渠道以彌補經費不足;隨州市圖書館為了開展公益文化活動,保障圖書館事業發展增加了項目經費;隨州市擂鼓墩文物管理處為了完成工作目標、任務,履行工作職責,扎實高效推進各項工作有序開展,增加了項目經費。事業收入安排的撥款30.56萬元,較上年決算117.70萬元,減少87.13萬元,減幅74.03%,減少的原因主要是嚴格進行財務管理,規范會計核算,堅持厲行節約;其他收入1170.73萬元,較上年決算1833.93萬元,減少663.20萬元,減幅36.16%,減少的原因主要是因為疫情影響,導致收入減少;上年結轉691.29萬元,較2019年上年結轉875.63萬元,減少184.34萬元,減幅21.05%,減少的原因主要是嚴格按照預算管理支出,規范會計核算。
???本級收入決算總額為3459.16萬元,較上年決算2388.79萬元,增加1070.37萬元,增幅44.81%。增加的原因主要是2020年文化和旅游局新增提振消費促進經濟穩定增長活動經費及實行“與愛同行、惠游湖北”省級獎補項目資金。
? (二)支出決算情況
匯總支出決算總額為6340.10萬元(其中基本支出2427.49萬元、項目支出3912.61萬元),較上年決算6691.99萬元(其中基本支出2732.85萬元、項目支出3959.14萬元),減少351.89萬元,減幅5.26%。減少的原因主要是嚴格進行財務管理,規范會計核算,堅持厲行節約。
按一般公共預算財政撥款基本支出分類情況,工資福利支出1867.75萬元,較上年決算1946.50萬元,減少78.75萬元,減幅4.05%,減少的原因主要是嚴格進行財務管理,規范會計核算,堅持厲行節約;商品和服務支出166.63萬元,較上年決算232.87萬元,減少66.24萬元,減幅28.4%,減少的原因主要是嚴格進行財務管理,規范會計核算,堅持厲行節約;資本性支出3.15萬元,較上年決算2.71萬元,增加0.44萬元,增幅16.23%,增加的原因主要是2020年“新增人員編制購置相關辦公設備。
本級支出決算總額為2379.60萬元(其中基本支出683.98萬元、項目支出1695.62萬元),較上年決算2298.74萬元(其中基本支出824.98萬元、項目支出1473.77萬元),增加80.86萬元,增幅3.52%,增加的原因主要是2020年文化和旅游局新增提振消費促進經濟穩定增長活動經費,實行“與愛同行、惠游湖北”省級獎補項目增加對了企業的補助。
按一般公共預算財政撥款基本支出分類情況:工資福利支出570.96萬元,較上年決算687.76萬元,減少116.80萬元,減幅16.98%,減少的原因主要是嚴格進行財務管理,規范會計核算,堅持厲行節約;商品和服務支出52.48萬元,較上年決算80.05萬元,減少27.57萬元,減幅34.44%,減少的原因主要是嚴格進行財務管理,規范會計核算,堅持厲行節約;資本性支出0.18萬元,較上年決算1.29萬元,減少1.11萬元,減幅86.05%,減少的原因主要是嚴格進行財務管理,規范會計核算,堅持厲行節約。
(三)財政撥款收入支出情況
匯總一般公共預算財政撥款收入決算總額為7495.65萬元,較上年決算4564.80萬元,增加2930.85萬元,增幅64.21%。增加的原因主要是2020年文化和旅游局新增提振消費促進經濟穩定增長活動經費及實行“與愛同行、惠游湖北”省級獎補項目資金。
匯總一般公共預算財政撥款支出決算總額為5099.28萬元(文化旅游體育與傳媒支出),較上年決算4563.86萬元(文化旅游體育與傳媒支出),增加535.42萬元,增幅12.00%,增加的原因主要是2020年文化和旅游局新增提振消費促進經濟穩定增長活動經費,實行“與愛同行、惠游湖北”省級獎補項目增加對了企業的補助。
本級一般公共預算財政撥款收入決算總額為3459.16萬元,較上年決算2388.79萬元,增加1070.37萬元,增幅44.81%。增加的原因主要是2020年文化和旅游局新增提振消費促進經濟穩定增長活動經費及實行“與愛同行、惠游湖北”省級獎補項目資金。
本級一般公共預算財政撥款支出決算總額為2379.60萬元(文化旅游體育與傳媒支出),較上年決算2298.74萬元(文化旅游體育與傳媒支出),增加80.86萬元,增幅3.52%,增加的原因主要是2020年文化和旅游局新增提振消費促進經濟穩定增長活動經費,實行“與愛同行、惠游湖北”省級獎補項目增加對了企業的補助。
(四)政府性基金決算情況
局系統(文化和旅游局)2020年,鄂財綜〔2020〕9號及鄂財教發〔2020〕24號共下達省級彩票公益金安排的支出專項轉移支付預算366萬元,其中:鄂財綜〔2020〕9號下達176萬元,〔2020〕24號下達 190萬元,上年結轉285萬元,支出359.81萬元,結余291.19萬元。
2019年政府性基金為體育彩票公益金收入841.9萬元,支出667.89萬元,結余174.01萬元。結余增加的主要原因是體育健身器材的維護績效目標實現上存在偏差,因為體育設施缺乏專業維護人員,存在重使用輕管理現象。下一步,我們將進一步明確管護主體,壓實管護責任,增加村級專業維護人員,建立管護長效機制,確保實現專項資金績效目標。
?二級單位使用政府性基金決算撥款安排的支出為0,同上年持平。
(五)國有資金經營決算情況??
?????2020年我局及二級單位使用國有資本經營決算撥款安排的支出為0,同上年持平。
(六)機關運行經費等重要事項的說明
2020年度匯總一般公共預算財政撥款基本支出-商品和服務支出決算開支總額166.63萬元。
其中:咨詢費3.1萬元,比上年0萬元,增加3.1萬元,增幅100.00%;水費2.53萬元,比上年1.69萬元,增加0.84萬元,增幅49.70%;電費33.11萬元,比上年24.09萬元,增加9.02萬元,增幅37.44%;維修(護)費12.3萬元,比上年10.73萬元,增加1.57萬元,增幅14.63%;會議費1.34萬元,比上年0.08萬元,增加1.26萬元,增幅1575.00%;公務接待費2.43萬元,比上年1.77萬元,增加0.66萬元,增幅37.29%;專用材料費1.13萬元,比上年0萬元,增加1.13萬元,增幅100.00%;勞務費3.45萬元,比上年0.66萬元,增加2.79萬元,增幅422.73%;委托業務費1.16萬元,比上年0萬元,增加1.16萬元,增幅100.00%;福利費4.55萬元,比上年2.91萬元,增加1.64萬元,增幅56.36%;增加的原因主要是新增人員編制,相關公用經費增加。
辦公費15.98萬元,比上年17.97萬元,減少1.99元,減幅11.07%;印刷費2.15萬元,比上年4.87萬元,減少2.72元,減幅55.85%;郵電費3.6萬元,比上年4.18萬元,減少0.58元,減幅13.88%;取暖費0萬元,比上年0.07萬元,減少0.07元,減幅100.00%;物業管理費9.69萬元,比上年76.78萬元,減少67.09元,減幅87.38%;差旅費11.37萬元,比上年15.07萬元,減少3.70元,減幅24.55%;租賃費1.08萬元,比上年4萬元,減少2.92元,減幅73.00%;培訓費0萬元,比上年0.03萬元,減少0.03元,減幅100%;工會經費18.15萬元,比上年19.03萬元,減少0.88元,減幅4.62%;公務用車運行維護費8.78萬元,比上年9.06萬元,減少0.28元,減幅3.09%;其他交通費用25.03萬元,比上年27.39萬元,減少2.36元,減幅8.62%;稅金及附加費用1.2萬元,比上年2.47萬元,減少1.27元,減幅51.42%;其他商品和服務支出4.49萬元,比上年10萬元,減少5.51元,減幅55.10%,減少的原因主要是按照財政部關于進一步做好2017年一般性支出壓減工作的通知》(財預〔2017〕137號),嚴格進行財務管理,規范會計核算,堅持厲行節約。
手續費0.01萬元,比上年0.01萬元,持平;因公出國(境)費用0萬元,比上年0萬元,持平;被裝購置費0萬元,比上年0萬元,持平;專用燃料費0萬元,比上年0萬元,持平。
2020年度本級一般公共預算財政撥款基本支出-商品和服務支出決算開支總額52.48萬元。
其中:維修(護)費1.47萬元,比上年0.11萬元,增加1.36萬元,增幅1236.36%;會議費0.74萬元,比上年0.08萬元,增加0.66萬元,增幅825.00%;勞務費1.37萬元,比上年0.10萬元,增加1.27萬元,增幅1270.00%;工會經費8.25萬元,比上年6.15萬元,增加2.10萬元,增幅34.15%;福利費1萬元,比上年0.57萬元,增加0.43萬元,增幅75.44%;增加的原因主要是新增人員編制,相關公用經費增加。
辦公費3.06萬元,比上年8.84萬元,減少5.78元,減幅65.38%;印刷費0.42萬元,比上年4.69萬元,減少4.27元,減幅91.04%;水費0.11萬元,比上年1.12萬元,減少1.01元,減幅90.18%;電費0.29萬元,比上年2.30萬元,減少2.01元,減幅87.39%;郵電費1.85萬元,比上年2.99萬元,減少1.14元,減幅38.13%;物業管理費0萬元,比上年0.56萬元,減少0.56元,減幅100.00%;差旅費5.83萬元,比上年9.62萬元,減少3.79元,減幅39.40%;公務接待費0.39萬元,比上年1.16萬元,減少0.77元,減幅66.38%;公務用車運行維護費2.83萬元,比上年5.96萬元,減少3.13元,減幅52.52%;其他交通費用24.82萬元,比上年27.39萬元,減少2.57元,減幅9.38%;稅金及附加費用0萬元,比上年1.88萬元,減少1.88元,減幅100%;其他商品和服務支出0.06萬元,比上年6.53萬元,減少6.47元,減幅99.08%;減少的原因主要是按照財政部關于進一步做好2017年一般性支出壓減工作的通知》(財預〔2017〕137號),嚴格進行財務管理,規范會計核算,堅持厲行節約。
咨詢費0萬元,比上年0萬元,持平;手續費0萬元,比上年0萬元,持平;取暖費0萬元,比上年0萬元,持平;因公出國(境)費用0萬元,比上年0萬元,持平;租賃費0萬元,比上年0萬元,持平;培訓費0萬元,比上年0萬元,持平;專用材料費0萬元,比上年0萬元,持平;被裝購置費0萬元,比上年0萬元,持平;專用燃料費0萬元,比上年0萬元,持平;委托業務費0萬元,比上年0萬元,持平。
(七)政府采購情況

(八)國有資產占用情況
2020年本局及二級單位國有資產占用原值為3318.86萬元,2019年本局及二級單位國有資產占用原值為2169.75萬元,相上年比較,固定資產增加1149.11萬元,增幅52.96%,增加的原因為博物館購置珍貴文物預防性保護和數字化保護項目相關設備費用、文化綜合執法支隊新增辦公設備、文管處新增家具,用具,裝具;圖書館新增圖書報刊征訂和購置一批書架、文化和旅游局為讀書看報項目裝LED屏、因疫情購置人臉識別手腕測溫一體機、因辦公新購置一臺空調等。
截至2020年12月31日,本單位資產類總額賬面值為1436.05萬元;固定資產原值為376.23萬元,累計折舊294.55萬元,凈值81.68萬元;無形資產原值為5.13萬元,累計折舊0.13萬元,凈值5萬元。
截至2019年12月31日,本單位資產類總額賬面值為397.38萬元;固定資產原值為347.96萬元,累計折舊229.81萬元,凈值118.15萬元;無形資產原值為5.13萬元,累計折舊0.13元,凈值5萬元。
相比較,固定資產減少36.47萬元,減幅30.86%,減少的原因主要是2020年根據政府會計制度進行資產折舊攤銷。
二、2020年“三公”經費決算情況說明
????2020年匯總“三公”經費決算24.19萬元,較上年24.66萬元,減少0.47萬元,減幅1.91%,減少的原因主要是嚴格進行財務管理,規范會計核算,堅持厲行節約。
其中:公務接待費4.67萬元(接待64批次583人),比上年4.63萬元(接待62批次578人),增加0.04元,增幅0.86%,增加的原因主要是文化和旅游局接待援隨抗疫江西醫療隊來隨考察等項目,相關費用增加。
公務用車運行維護費19.52萬元,比上年20.03萬元,減少0.51元,減幅2.55%,減少的原因主要是嚴格進行財務管理,規范會計核算,堅持厲行節約。2020年我局及二級單位無公務用車購置費(截止2020年12月31日止,文化和旅游局實有車輛3輛:應急公務用車3輛;圖書館實有車輛2輛:其中應急公務用車1臺,流動圖書車1臺;文管處實有車3輛:其中執法執勤用車輛1輛,黨政主值職用車1輛,特種專業技術用車1輛;文化綜合執法支隊實有車輛1輛:應急公務用車1輛;博物館實有車輛2輛,其中應急公務用車1輛,執法執勤用車1輛。),較上年相比無差異;因公出國(境)費用0萬元,比上年0萬元,持平。????????
2020年本級“三公”經費決算9.37萬元,較上年16.23萬元,減少6.86萬元,減幅42.27%,減少的原因主要是嚴格進行財務管理,規范會計核算,堅持厲行節約。
其中:公務接待費2.28萬元(接待30批次285人),比上年3.35萬元(接待46批次418人),減少1.07元,減幅31.94%,減少的原因主要是嚴格進行財務管理,規范會計核算,堅持厲行節約。
公務用車運行維護費7.09萬元,比上年12.88萬元,減少5.79元,減幅44.98%,減少的原因主要是嚴格進行財務管理,規范會計核算,堅持厲行節約。2020年我局無公務用車購置費(截止2020年12月31日止,我局實有車輛3輛:應急公務用車3輛),較上年相比無差異;因公出國經費為0萬元,與上年0萬元,持平。
第三部分??隨州市文化和旅游局2020年部門匯總決算表?
?









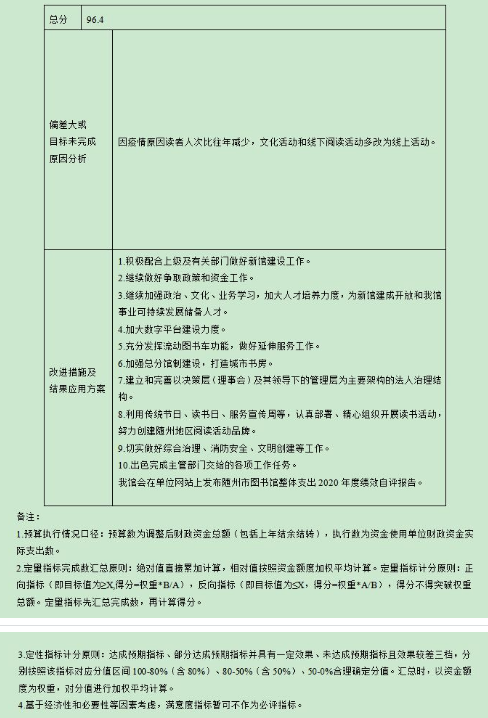
第四部分 ??決算績效情況
一、部門整體績效目標編制情況











二、重點項目績效目標編制情況






第五部分 ????名詞解釋
(一)財政撥款(補助)收入:指市級財政決算安排且當年撥付的資金。
(二)社會保障和就業支出:反映政府在社會保障與就業方面的支出。
(三)機關事業單位基本養老保險繳費支出:反映機關事業單位實施養老保險制度由單位繳納的基本養老保險費支出。
(四)醫療衛生與計劃生育支出:反映政府醫療衛生與計劃生育管理方面的支出。
(五)基本支出:指為保障機構正常運轉、完成日常工作任務而發生的人員支出(包括基本工資、津貼補貼等)和公用支出(包括辦公費、水電費、郵電費、交通費、會議費、差旅費等)。
(六)“三公”經費:按照有關規定,“三公”經費包括因公出國(境)費、公務接待費、公務用車購置及運行費。
(七)公務用車運行維護費:反映單位按規定保留的公務用車燃料費、維修費、過路過橋費、保險費、安全獎勵費用等支出。
掃一掃在手機上查看當前頁面
您訪問的鏈接即將離開“隨州市人民政府”門戶網站,是否繼續?
您的瀏覽器版本太低!
為了更好的瀏覽體驗,建議升級您的瀏覽器!