??
??
隨州市檔案館2020年部門預算
目?? 錄
第一部分??隨州市檔案館(概況)
一、部門主要職責
二、部門基本情況
第二部分??隨州市檔案館2020年部門預算情況說明
一、2020年部門預算收支情況說明
二、2020年“三公”經費預算情況說明
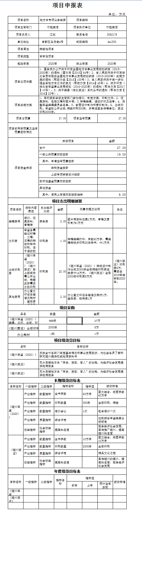
第三部分??隨州市檔案館2020年部門預算表
一、部門收支預算總表
二、部門收入總表
三、部門支出總表
四、財政撥款收支總表
五、一般公共預算支出表
六、一般公共預算基本支出表
七、一般公共預算“三公”經費支出表
八、政府性基金預算支出表
九、財政專項支出預算表
十、政府采購預算表
??
第四部分??隨州市檔案館2020年預算績效情況
一、 部門整體績效目標編制情況
二、 重點項目績效目標編制情況
第五部分??名詞解釋
??
??
??
第一部分 ????隨州市檔案館概況
一、部門主要職責
(一)??主要職責
貫徹執行黨和國家關于檔案工作的方針、政策,制定全市檔案事業發展規劃和計劃,并組織實施;收集和接收本館范圍內的機關、團體、企事業單位具有永久、長期保存價值的檔案和資料,確保館藏檔案資料的完整與安全;貫徹執行《檔案法》、《湖北省檔案管理條例》及有關法律法規,開展檔案執法監督檢查;對全市重點工程檔案實行全程監督、指導和驗收;組織開展檔案、黨史、方志學術研究,開展相關業務培訓;向社會提供檔案資料利用,撰寫史書、地方志書;指導全市檔案數字化錄入、掃描等檔案信息化建設工作。
(二)??內設機構
隨州市檔案館是市委直屬正處級事業單位,掛隨州市檔案館,隨州市地方志編纂委員會辦公室、市委黨史研究室四塊牌子(簡稱四合一部門),根據上述職責,內設辦公室,黨史科(組織史辦公室)、方志科、管理科、業務指導科(法制科、行政審批科)、信息中心等科室。
二、部門基本情況
隨州市檔案館是參照公務員管理的單位(獨立法人),經費屬全額撥款,無創收收入。事業編制14人,行政工人編制1人。工勤編制(以錢養事)1人。實有人數21人,其中:在職人員15人、退休人員6人。
??
第二部分??隨州市檔案館2020年部門預算情況說明
一、2020年部門預算收支情況說明
(一)收入預算情況
2020年隨州市檔案館預算總收入401.94萬元。其中:財政撥款277.75萬元,其他收入12.25萬元,上年結轉111.94萬元。全年總收入較上增加64.04萬元,增長18.95%。其中:財政撥款比上年減少25.25萬元,減少原因:檔案數字化項目專項經費減少;其他收入比上年減少22.65萬元,減少原因:檔案數字化項目和隨州市要覽、隨州市地方志項目押金減少;上年結轉111.94萬元為結轉項目費及人員經費待本年支出。
(二)支出預算情況
支出預算情況:2020年隨州市檔案館預算總支出401.94萬元。其中:一般公共服務支出343.67萬元(人員經費支出124.69萬元,公用經費支出66.58萬元,項目支出152.4萬元);社會保障和就業支出23.72萬元(其中:養老保險支出19萬元,退休經費4.72萬元);衛生健康支出16萬元;住房保障支出18.55萬元。較上年預算337.9萬元增加64.04萬元,增長率為18.95%。總支出比上年增加原因主要是項目經費比去年增加53.4萬元,主要原因是支付2019年檔案數字化、隨州市要覽項目尾款。公用經費比上年下降4.97萬元。公用經費下降主要原因是壓縮的公共預算開支。人員經費比去年增加18.22萬元。人員經費增加主要原因是正常增人增資支出。
(三)財政撥款支出情況
財政撥款支出情況:2020年檔案局財政撥款支出預算277.75萬元(基本支出 205.74萬元,項目支出 72萬元),較上年預算下降25.25萬元,下降比率8.33 %,下降原因主要一是公用經費及項目經費比去年下降,嚴格控制壓縮公共預算開支。
(四)政府性基金情況
政府性基金情況:2020年本單位沒有使用政府性基金預算撥款安排的支出,和上年同比無增減。
(五)國有資本經營預算情況
國有資本經營預算情況:2020年本單位沒有使用國有資本經營預算撥款安排的支出,和上年同比無增減。
(六)機關運行經費等重要事項的說明
2020年度機關運行經費預算36.72萬元。比2019年度機關運行經費預算39.23萬元下降2.51萬元,下降6.39%。主要原因是壓縮了公共預算開支。
其中:辦公費1.39萬元,比上年3.76萬元下降2.37萬元,下降率63.03%,主要原因是壓縮了公共預算開支;印刷費3.2萬元,比上年1.25萬元增加1.95萬元,增長60.94%,主要原因是正常業務開支;電費1.76萬元,比上年1.8萬元下降0.04萬元;郵電費1.82萬元,比上年1.9萬元下降0.08萬元;物業管理費0.45萬元,上年無此預算,本年正常新增項目;差旅費3.99萬元,比上年8.2萬元下降4.21萬元,下降51.34%,主要原因是壓縮了公共預算開支;維修(護)費0.18萬元,比上年0.18萬元持平;會議費1.5萬元,比上年1.5萬元持平;培訓費0.9萬元,上年無此預算,本年正常新增項目;公務接待費1.37萬元,比上年1.4萬元減少0.03萬元,下降率2.14%,主要原因壓縮了公共預算開支;工會經費2.04萬元,比上年2.3萬元減少0.26萬元,下降率11.3%,主要原因壓縮了公共預算開支;福利費2.55萬元,上年無此預算,本年正常新增項目;公務用車運行維護費3.55萬元,與上年持平;其他商品和服務支出1.5萬元,比上年2.16萬元減少0.66萬元,下降率30.56%,主要原因是進一步明確了開支科目,減少了該項預算。
(七)政府采購情況
2020年市檔案局政府采購預算總額70.5萬元,較上年政府采購預算安排的36萬元增加34.5萬元,增加95.83%,主要原因是2020年度全部納入政府采購范圍,如辦公用品、檔案費、印刷服務等等全部納入政府采購范圍。
(八)國有資產占用情況
截至2019年12月31日止,我單位資產總額153.77萬元,主要由以下兩部分構成:流動資產114.15萬元,占資產總額的74.23%;非流動資產39.62萬元,占資產總額的25.77%。固定資產原值118.59萬元,2019年減已提折舊78.97萬元,固定資產凈值39.62萬元,固定資產凈值占資產總額的25.77%。其中:通用設備原值57.72萬元、車輛1輛原值14.11萬元、專用設備原值0.63萬元,家具用具裝具原值45.97萬元,無形資產原值0.16萬元。較上年資產總額111.78萬元增加41.99萬元。(主要原因機構改革檔案進館,添置檔案裝置和檔案專用設備)
二、2020年“三公”經費預算情況說明
2020年隨州市檔案館“三公”經費年初預算安排5.42萬元,比上年5.45萬元減少0.03萬元,同比減少0.55%,主要原因是:“三公”經費繼續大力壓縮開支。其中:
因公出國(境)費0萬元,比上年無增減變動。
公務接待費1.87萬元,,比上年1.9萬元減少0.03萬元,同比減少0.55%,主要原因是:本年壓縮了公務接待開支。
公務用車運行維護費3.55萬元,比上年減少了0萬元,同比減少0%,主要原因為上年與本年公務用車運行維護費預算支出金額一致。
????公務用車購置費0萬元,比上年減少了0萬元。主要原因是:上年與今年均無公務用車購置費預算安排。
第三部分 隨州市檔案館2020年部門預算表











??
第四部分??隨州市檔案館2020年預算績效情況
一、??部門整體績效目標編制情況

二、??重點項目績效目標編制情況




第五部分??名詞解釋
一般公共服務(類)檔案事務(款)一般行政管理事務(檔案事務)(項):反映行政單位(包括實行公務員管理的事業單位)未單獨設置項級科目的其他項目支出。
一般公共服務(類)社會保障和就業支出(款)機關事業單位基本養老保險繳費支出(項):反映機關事業單位實施養老保險制度由單位繳納的基本養老保險費支出。
一般公共服務(類)醫療衛生與計劃生育支出(款)行政單位醫療(項):反映財政部門集中安排的行政單位基本醫療保險繳費經費,未參加醫療保險的行政單位的公費醫療經費,按國家規定享受離休人員、紅軍老戰士待遇人員的醫療經費。
一般公共服務(類)住房保障支出(款)住房公積金(項):反映行政事業單位按人力資源和社會保障部、財政部規定的基本工資和津貼補貼以及規定比例為職工繳納的住房公積金。
一般公共服務(類)住房保障支出(款)提租補貼(項):反映按房改政策規定的標準,行政事業單位向職工(含離退休人員)發放的租金補貼。
財政撥款:指按照預算安排由市級財政當年撥付的資金。
基本支出:指為保障機構正常運轉、完成日常工作任務而發生的人員支出(包括基本工資、津貼補貼等)和公用支出(包括辦公費、水電費、郵電費、差旅費等)。
項目支出:指在基本支出之外為完成特定行政任務和事業發展目標所發生的支出。
“三公經費”:納入財政預決算管理的“三公經費”,是指部門用財政撥款安排的因公出國(境)費、公務接待費和公務用車購置及運行維護費。其中,因公出國(境)費反映單位工作人員公務出國(境)的住宿費、旅費、伙食補助費、雜費、培訓費等支出;公務接待費反映單位按規定開支的各類公務接待(含外賓接待)支出;公務用車購置及運行維護費反映單位公務用車購置費及租用費、燃料費、維修費、過路過橋費、保險費等支出。
??
??
??
????????????????????????隨州市檔案館
??????????????????????????????????????????????????????????????2020年2月1日
??
??
掃一掃在手機上查看當前頁面
您訪問的鏈接即將離開“隨州市人民政府”門戶網站,是否繼續?
您的瀏覽器版本太低!
為了更好的瀏覽體驗,建議升級您的瀏覽器!